menu
天猫
京东
en
伟德真人娱乐平台
menu
伟德bevictor中文版
- 制造业
伟德1949始于英国
医院感染控制系统整体解决方案
手术器械及耗材
手术室整体解决方案
BETVlCTOR手机登录
BETVLCTOR
BETVlCTOR网页版
1946伟德官方网站
betvlctor登录网站
BETVLCTOR登录入口
制药本部
山东新马制药装备有限公司
1946伟德国际源自英国始于1946
上海远跃制药机械有限公司
1946bv1946伟德手机版
上海盛本包装材料有限公司
搜索
搜索
首页
关于新华
品牌故事
品牌勋章
产品与服务
伟德bevictor中文版
伟德1949始于英国
医院感染控制系统整体解决方案
手术器械及耗材
手术室整体解决方案
BETVlCTOR手机登录
BETVLCTOR
BETVlCTOR网页版
1946伟德官方网站
betvlctor登录网站
BETVLCTOR登录入口
制药本部
山东新马制药装备有限公司
1946伟德国际源自英国始于1946
上海远跃制药机械有限公司
1946bv1946伟德手机版
上海盛本包装材料有限公司
医疗服务
济南市平阴县中医医院
合肥东南骨科医院
安徽合肥东南外科医院
淄博市高青县中医医院
淄博昌国医院
山东基匹欧医疗系统有限公司
淄博众生医药有限公司
医疗商贸
伟德真人娱乐平台天猫旗舰店
伟德真人娱乐平台京东自营
上海泰美伟德bevictor中文版有限公司
新闻动态
热点新闻
企业公示
国有资产交易信息公示
ESG
旗帜引领
旗帜引领
学习教育专栏
联系我们
400-158-3393
伟德真人娱乐平台
menu
首页
关于新华
品牌故事
品牌勋章
产品与服务
伟德bevictor中文版
BETVLCTOR登录入口
医疗服务
医疗商贸
新闻动态
热点新闻
企业公示
国有资产交易信息公示
ESG
旗帜引领
旗帜引领
学习教育专栏
联系我们
天猫
|
京东
|
EN
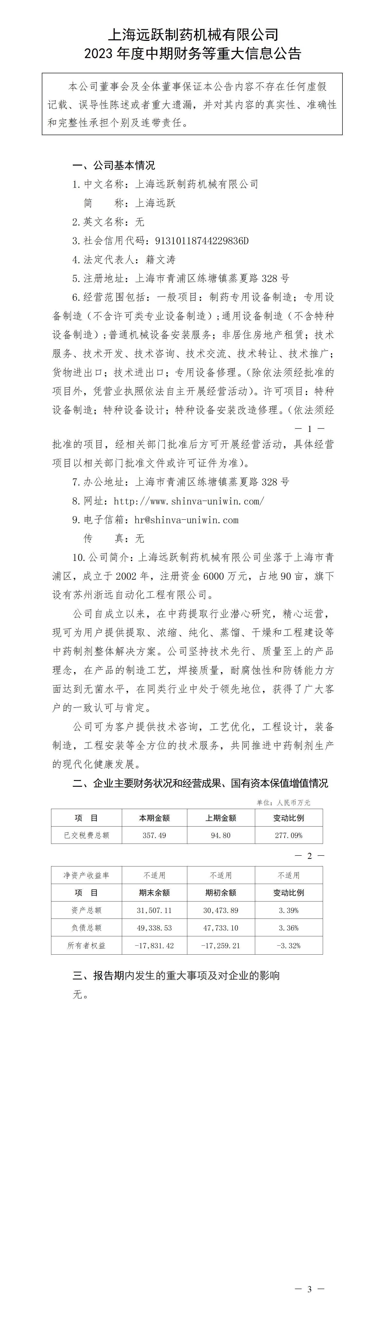
伟德线上导航下属子公司2023年度中期财务等重大信息公告第三批
返回列表
发布时间:2025-03-25
访问量:
next
伟德线上导航下属子公司2023年度中期财务等重大信息公告第二批
更多
map